Диагностический код неисправности P1121
Датчик положения дроссельной заслонки, не постоянно высокий уровень сигнала
Описание схемы
Цепь датчика положения дроссельной заслонки подает сигнал, изменяющийся в соответствии углом положения заслонки. Датчик положения дроссельной заслонки посылает назад на контроллер электронной системы управления двигателем (ЭСУД) сигнал, соответствующий углу положения заслонки. Сигнал будет варьироваться от приблизительно 0,33 В при закрытой заслонке до 4,3 В при полностью открытой заслонке.
Сигнал датчика положения дроссельной заслонки используется контроллером ЭСУД для управления топливоподачей, а также для большинства контролируемых выходов ЭСУД. Сигнал датчика положения дроссельной заслонки является одним из важнейших входов, используемых контроллером ЭСУД для управления топливоподачей, а также для большинства контролируемых выходов ЭСУД. Если контроллер ЭСУД обнаруживает неустойчивый сигнал выше диапазона датчика положения дроссельной заслонки, то устанавливается диагностический код неисправности Р1121.
Условия установки кода неисправности
- Датчик положения дроссельной заслонки сигнализирует о том, что напряжение дроссельной заслонки неустойчиво выше 4,9 В.
Действия, выполняемые при установке кода неисправности
- Контрольная лампа индикации неисправности не загорается.
- Контроллер ЭСУД сохраняет условия, имевшие место в момент установки диагностического кода неисправности, только как протокол неисправностей. Данная информация не сохраняется в буфере записей состояния.
- Сохраняется архив диагностических кодов неисправности.
Условия очистки кода неисправности/индикации неисправности
- Архив очищается после 40 последовательных циклов нагрева, диагностика в которых прошла без неисправностей.
- Диагностический код неисправности может быть очищен сканирующим прибором.
- Отключение питания контроллера ЭСУД более, чем на 10 секунд.
Диагностическая информация
Проверить следующее:
- Слабый контакт на блоке ЭСУД. Осмотреть разъемы жгутов на отсутствие снятых клемм, плохого соединения, неисправных замков, деформированных или поврежденных клемм, а также слабого соединения клемм с проводами на контроллере ЭСУД.
- Повреждения жгутов Осмотреть жгут проводов на наличие повреждений. Если жгут проводов кажется исправным, обратить внимание на значение датчика положения дроссельной заслонки на сканирующем приборе, двигая разъемы и жгуты проводов, относящиеся к датчику дроссельной заслонки. Изменения на дисплее покажут место нахождения неисправности.
Если диагностический код неисправности Р1121 не может быть продублирован, то просмотр записей неисправностей после последней неудавшейся диагностической проверки, поможет определить, как часто имело место состояние, приводившее к установке диагностического кода неисправности. Это поможет продиагностировать условия.
Описание проверки
Приведенными ниже числами указываются номера операций в таблице диагностики.
- Бортовая система диагностики (EOBD) предлагает мастеру выполнить основные проверки и сохранить состояние и данные неисправностей в сканирующем приборе. Это создает электронную копию данных, записанную при возникновении неисправности. Информация сохраняется в сканирующем приборе для дальнейшей обработки.
DTC P1121 Датчик положения дроссельной заслонки, неустойчивый сигнал высокого напряжения
| Шаг | Операция | Значения | Да | Нет |
| 1 | Провести проверку бортовой системы диагностики (EOBD). Проверка проведена? | - | Перейти к операции 2 | |
| 2 | - Подключить сканирующий прибор к колодке диагностики.
- Включить зажигание.
Установлен ли также диагностический код неисправности Р0123? | - | Перейти к соответствующей таблице диагностических кодов неисправности | Перейти к операции 3 |
| 3 | Проверить слабый контакт клеммы 1 цепи массы на датчике положения дроссельной заслонки. Проблема найдена? | - | Перейти к операции 7 | Перейти к операции 4 |
| 4 | Проверить сигнальную цепь между датчиком положения дроссельной заслонки и контроллером ЭСУД на неустойчивое замыкание на источник питания. Проблема найдена? | - | Перейти к операции 8 | Перейти к операции 5 |
| 5 | Проверить слабый контакт клеммы М64 массы датчика с контроллером ЭСУД. Проблема найдена? | - | Перейти к операции 7 | Перейти к операции 6 |
| 6 | Проверить неустойчивый обрыв цепи или ненадежный контакт в цепи массы датчика. Проблема найдена? | - | Перейти к операции 8 | |
| 7 | Отремонтировать или заменить неисправную клемму разъема жгута проводов к цепи массы датчика. Закончен ли ремонт? | - | Перейти к операции 9 | - |
| 8 | Устранить неустойчивый обрыв цепи/короткое замыкание в жгуте проводов, если необходимо. Закончен ли ремонт? | - | Перейти к операции 9 | - |
| 9 | - Используя сканирующий прибор, очистить диагностические коды неисправностей.
- Запустить двигатель и дать ему поработать на холостом ходу при нормальной рабочей температуре.
- Совершить поездку для установки кодов неисправности, как это указано во вспомогательном тексте.
Сканирующий прибор определяет эту диагностику как прошедшую и успешную? | - | Перейти к операции 10 | Перейти к операции 2 |
| 10 | Проверьте, не установлены ли дополнительные диагностические коды неисправности. Отображены ли диагностические коды неисправности, которые не были продиагностированы? | - | Перейти к соответствующей таблице диагностических кодов неисправности | Система в норме |
Диагностический код неисправности P1122
Датчик положения дроссельной заслонки, не постоянно низкий уровень сигнала
Описание схемы
Цепь датчика положения дроссельной заслонки подает сигнал, изменяющийся в соответствии углом положения заслонки. Датчик положения дроссельной заслонки посылает назад на контроллер электронной системы управления двигателем (ЭСУД) сигнал, соответствующий углу положения заслонки. Сигнал будет варьироваться от приблизительно 0,33 В при закрытой заслонке до 4,3 В при полностью открытой заслонке.
Сигнал датчика положения дроссельной заслонки используется контроллером ЭСУД для управления топливоподачей, а также для большинства контролируемых выходов ЭСУД. Сигнал датчика положения дроссельной заслонки является одним из важнейших входов, используемых контроллером ЭСУД для управления топливоподачей, а также для большинства контролируемых выходов ЭСУД. Если контроллер ЭСУД обнаруживает неустойчивый сигнал выше диапазона датчика положения дроссельной заслонки, то устанавливается диагностический код неисправности Р1122.
Условия установки кода неисправности
- Датчик положения дроссельной заслонки сигнализирует о том, что напряжение дроссельной заслонки неустойчиво ниже 0,14 В.
Действия, выполняемые при установке кода неисправности
- Контрольная лампа индикации неисправности не загорается.
- Контроллер ЭСУД сохраняет условия, имевшие место в момент установки диагностического кода неисправности, только как протокол неисправностей. Данная информация не сохраняется в буфере записей состояния.
- Сохраняется архив диагностических кодов неисправности.
Условия очистки кода неисправности/индикации неисправности
- Архив очищается после 40 последовательных циклов нагрева, диагностика в которых прошла без неисправностей.
- Диагностический код неисправности может быть очищен сканирующим прибором.
- Отключение питания контроллера ЭСУД более, чем на 10 секунд.
Диагностическая информация
Проверить следующее:
- Слабый контакт на блоке ЭСУД. Осмотреть разъемы жгутов на отсутствие снятых клемм, плохого соединения, неисправных замков, деформированных или поврежденных клемм, а также слабого соединения клемм с проводами на контроллере ЭСУД.
- Повреждения жгутов Осмотреть жгут проводов на наличие повреждений. Если жгут проводов кажется исправным, обратить внимание на значение датчика положения дроссельной заслонки на сканирующем приборе, двигая разъемы и жгуты проводов, относящиеся к датчику дроссельной заслонки. Изменения на дисплее покажут место нахождения неисправности.
Если диагностический код неисправности Р1122 не может быть продублирован, то просмотр записей неисправностей после последней неудавшейся диагностической проверки поможет определить, как часто имело место состояние, приводившее к установке диагностического кода неисправности. Это поможет продиагностировать условия.
Описание проверки
Приведенными ниже числами указываются номера операций в таблице диагностики.
- Бортовая система диагностики (EOBD) предлагает мастеру выполнить основные проверки и сохранить состояние и данные неисправностей в сканирующем приборе. Это создает электронную копию данных, записанную при возникновении неисправности. Информация сохраняется в сканирующем приборе для дальнейшей обработки.
DTC P1122 Датчик положения дроссельной заслонки, неустойчивый сигнал низкого напряжения
| Шаг | Операция | Значения | Да | Нет |
| 1 | Провести проверку бортовой системы диагностики (EOBD). Проверка проведена? | - | Перейти к операции 2 | |
| 2 | - Подключить сканирующий прибор к колодке диагностики.
- Включить зажигание.
Установлен ли также диагностический код неисправности Р0123? | - | Перейти к соответствующей таблице диагностических кодов неисправности | Перейти к операции 3 |
| 3 | Проверить слабый контакт клеммы 2 контрольной цепи 5 В на датчике положения дроссельной заслонки. Проблема найдена? | - | Шаг 7 | Шаг 4 |
| 4 | Проверить сигнальную цепь между датчиком положения дроссельной заслонки и контроллером ЭСУД на неустойчивый обрыв цепи или замыкание на массу. Проблема найдена? | - | Перейти к операции 8 | Перейти к операции 5 |
| 5 | Проверить слабый контакт клеммы М32 контрольной цепи 5 В на контроллере ЭСУД. Проблема найдена? | - | Перейти к операции 7 | Перейти к операции 6 |
| 6 | Проверить неустойчивый обрыв цепи в контрольной цепи 5 В. Проблема найдена? | - | Перейти к операции 8 | |
| 7 | Отремонтировать или заменить неисправную клемму разъема жгута проводов контрольной цепи и/или сигнальную цепь датчика положения дроссельной заслонки. Закончен ли ремонт? | - | Перейти к операции 9 | - |
| 8 | Устранить неустойчивый обрыв цепи/короткое замыкание в жгуте проводов, если необходимо. Закончен ли ремонт? | - | Перейти к операции 9 | - |
| 9 | - Используя сканирующий прибор, очистить диагностические коды неисправностей.
- Запустить двигатель и дать ему поработать на холостом ходу при нормальной рабочей температуре.
- Совершить поездку для установки кодов неисправности, как это указано во вспомогательном тексте.
Сканирующий прибор определяет эту диагностику как прошедшую и успешную? | - | Перейти к операции 10 | Перейти к операции 2 |
| 10 | Проверьте, не установлены ли дополнительные диагностические коды неисправности. Отображены ли диагностические коды неисправности, которые не были продиагностированы? | - | Перейти к соответствующей таблице диагностических кодов неисправности | Система в норме |
Диагностический код неисправности P1133
Датчик кислорода до нейтрализатора (HO2S1), слишком мало изменений состояния
Описание схемы
ЭСУД непрерывно контролирует работу управляющего датчика кислорода (HO2S1) в течение 100 секунд. Во время проверки контроллер ЭСУД считает количество переключений датчика HO2S1 от обогащенного состояния к обедненному и от обедненного к обогащенному. С помощью этой информации можно определить общее количество всех переключений. Если количество переключений слишком мало, то устанавливается диагностический код неисправности Р1133. Изменений с обедненного на обогащенное и с обогащенного на обедненное менее 15.
Условия установки кода неисправности
- Количество переключений сигнала датчика HO2S1 с 0,3 на 0,6 вольт и с 0,6 на 0,3 вольт менее 15 в течение 90 секунд.
- Стехиометрия закрытого контура.
- Температура охлаждающей жидкости двигателя более 70°С (158°F).
- Напряжение бортовой сети более 10 В.
- Время работы двигателя больше 60 секунд.
- Рабочий цикл продувки менее 20%.
- Скорость вращения двигателя составляет от 1600 до 4300.
- Расход воздуха составляет от 9 до 40 г/сек.
- Диагностические коды неисправности P0106, P0107, P0108, Р0112, P0113, P0117, P0118, P0122, P0123, P0131, P0132, Р0134, P1167, P0171, Р1171, Р0172, P0201, P0202, P0203, P0204, P0300, P0336, P0337, P0351, P0352, Р0401, P0402, P0404, P0405, P0406, Р0502, P0506, Р0507, Р1404 и Р0443 не устанавливаются.
- Задержка 2 секунды после того, как все условия удовлетворены.
Действия, выполняемые при установке кода неисправности
- Контрольная лампа индикации неисправности загорается после трех последовательных поездок с неисправностью.
- Контроллер записывает рабочие условия в момент определения неисправности. Эта информация сохраняется в буфере записей состояния и протоколах неисправностей.
- Сохраняется архив диагностических кодов неисправности.
Условия очистки кода неисправности/индикации неисправности
- Контрольная лампа индикации неисправности отключается через четыре последовательных цикла зажигания, в которых диагностика не обнаружила неисправность.
- Архив диагностических кодов неисправности очищается через 40 последовательных циклов нагрева без неисправностей.
- Диагностический код неисправности может быть очищен сканирующим прибором.
- Отключение питания контроллера ЭСУД более, чем на 10 секунд.
Диагностическая информация
Наиболее вероятные причины диагностического кода неисправности Р1133:
- Давление топлива - При слишком высоком давлении происходит обогащение смеси в системе. Контроллер ЭСУД может компенсировать некоторое увеличение. Однако, если оно слишком велико, может быть установлен диагностический код неисправности Р1133. См. "Диагностика топливной системы" в данном разделе.
- Утечка в форсунке - Утечка в форсунке или неисправная форсунка могут привести к обогащению смеси в системе.
- Датчик абсолютного давления во впускном коллекторе - Выход, который позволяет контроллеру ЭСУД регистрировать давление выше обычного (низкая степень разрежения) может привести к обогащению смеси в системе. Отсоединение датчика MAP позволяет контроллеру ЭСУД установить фиксированное значение датчика МАР. Заменить на другой датчик абсолютного давления, если обогащение смеси проходит после отсоединения датчика.
- Регулятор давления - Проверить отсутствие утечки на диафрагме регулятор давления топлива, путем проверки наличия жидкого топлива в трубопроводах разрежения регулятора давления.
- Датчик положения дроссельной заслонки - Переменный выход датчика положения дроссельной заслонки может привести к обогащению смеси в системе вследствие ложного отображения ускорения двигателя.
- Загрязнение HO2S1 - Проверить HO2S1 на отсутствие загрязнения кремнийорганического характера вследствие использования топлива или несоответствующего герметика с вулканизацией при комнатной температуре. Датчик может иметь белое порошкообразное покрытие, что приводит к выдаче высокого, но неверного сигнала (индикация обогащенного выхлопа). Контроллер ЭСУД тогда сократит количество топлива, подаваемого в двигатель, вызывая тем самым серьезный рывок автомобиля и проблемы с управлением.
Описание проверки
Приведенные ниже номера соответствуют номерам операций в таблице диагностики.
- Бортовая система диагностики (EOBD) предлагает мастеру выполнить основные проверки и сохранить состояние и данные неисправностей в сканирующем приборе. Это создает электронную копию данных, записанную при возникновении неисправности. Информация сохраняется в сканирующем приборе для дальнейшей обработки.
- Заменяемый контроллер ЭСУД должен быть запрограммирован. Перепрограммирование контроллера ЭСУД описано в последней технологической инструкции Techline.
- Если на данном этапе не было обнаружено неисправностей, и не установлены дополнительные коды неисправности, то вспомогательную информацию по проверкам см. в этом разделе, "Диагностическая информация".
DTC P1133 - Датчик кислорода до нейтрализатора (HO2S1), слишком мало изменений состояния
| Шаг | Операция | Значения | Да | Нет |
| 1 | Провести проверку бортовой системы диагностики (EOBD). Проверка проведена? | - | Перейти к операции 2 | |
| 2 | - Подключить сканирующий прибор к колодке диагностики.
- Включить зажигание.
Устанавливаются ли какие-либо дополнительные коды неисправности? | - | Перейти к соответствующей таблице диагностических кодов неисправности | Перейти к операции 3 |
| 3 | - Запустить двигатель и дать ему поработать на холостом ходу при нормальной рабочей температуре.
- Совершить поездку в условиях указанного параметра в условиях установки кода неисправности.
- Проверить изменение состояния с обедненного на обогащенное и с обогащенного на обедненное и записать количество переключений.
Параметр показывает меньшее количество переходов, чем установленное значение в течение 90 секунд? | 15 | Перейти к операции 4 | Перейти к операции 18 |
| 4 | Визуально/физически проверить следующее: - Управляющий датчик кислорода (HO2S1) надежно закреплен.
- Отсутствие коррозии на клеммах.
- Затяжку клемм.
- Жгут проводов датчика HO2S1 на отсутствие слабого контакта на клеммах или поврежденной проводки.
Найдена ли проблема в вышеуказанных областях? | - | Перейти к операции 9 | Перейти к операции 5 |
| 5 | Проверить выпускной коллектор на утечку рядом с двигателем и отремонтировать, если необходимо. Закончен ли ремонт? | - | Перейти к операции 3 | Перейти к операции 6 |
| 6 | - Выключить зажигание.
- Отсоединить разъем HO2S1.
- Закоротить цепь низкого сигнала датчика HO2S1, клемму 2 на массу.
- Включить зажигание.
Находится ли значение сигнала на сканирующем приборе в пределах установленного значения? | 400-500 мВ | Перейти к операции 7 | Перейти к операции 10 |
| 7 | Закоротить сигнальную цепь и цепь низкого сигнала датчика HO2S1, клемму 1 на массу. Находится ли значение сигнала на сканирующем приборе ниже установленного значения? | 200 мВ | Перейти к операции 8 | Перейти к операции 11 |
| 8 | - Выключить зажигание.
- Заменить датчик HO2S1.
Примечание: перед заменой датчика определить причину загрязнения и устранить ее для предупреждения повреждения датчика в дальнейшем. Проверить следующее: - Загрязнение топлива.
- Использование несоответствующего герметика с вулканизацией при комнатной температуре.
- Расход моторного масла/охлаждающей жидкости
Закончен ли ремонт? | - | Перейти к операции 15 | - |
| 9 | Устранить условие, если необходимо. Закончен ли ремонт? | - | Перейти к операции 15 | - |
| 10 | Устранить замыкание на массу сигнальной цепи HO2S1. Закончен ли ремонт? | - | Перейти к операции 15 | - |
| 11 | - Снять перемычку.
- С помощью вольтметра измерить напряжение между сигнальной цепью HO2S1, клеммой 1 и массой.
Напряжение выше установленного значения? | 407 мВ | Перейти к операции 12 | Перейти к операции 13 |
| 12 | - Выключить зажигание.
- Отсоединить разъемы контроллера ЭСУД и проверить электропроводность цепи между клеммой 3 датчика HO2S1 и клеммой М29 контроллера ЭСУД.
- Если измеренные значения цепи выше установленного значения, устранить обрыв цепи или слабый контакт, если необходимо.
Закончен ли ремонт? | 5 Ом | Перейти к операции 15 | Перейти к операции 14 |
| 13 | - Выключить зажигание.
- Проверить электропроводность цепи между клеммой 1 датчика HO2S1 клеммой М12 контроллера ЭСУД.
- Если измеренные значения цепи выше установленного значения, устранить обрыв цепи или слабый контакт, если необходимо.
Закончен ли ремонт? | 5 Ом | Перейти к операции 15 | Перейти к операции 14 |
| 14 | - Выключить зажигание.
- Заменить контроллер ЭСУД.
Закончен ли ремонт? | - | Перейти к операции 15 | - |
| 15 | - Используя сканирующий прибор, очистить диагностические коды неисправностей.
- Запустить двигатель и дать ему поработать на холостом ходу при нормальной рабочей температуре.
- Совершить поездку для установки кодов неисправности, как это указано во вспомогательном тексте.
Сканирующий прибор определяет эту диагностику как прошедшую и успешную? | - | Перейти к операции 16 | Перейти к операции 2 |
| 16 | Проверьте, не установлены ли дополнительные диагностические коды неисправности. Отображены ли диагностические коды неисправности, которые не были продиагностированы? | - | Перейти к соответствующей таблице диагностических кодов неисправности | Система в норме |
Диагностический код неисправности P1134
Датчик кислорода до нейтрализатора (HO2S1), коэффициент изменения состояния
Описание схемы
Контроллер ЭСУД контролирует работу управляющего датчика кислорода HO2S1) в течение 100 секунд после установления закрытого контура и стехиометрической операции. Во время проверки контроллер ЭСУД считает количество ответов датчика HO2S1 на изменение от обедненного к обогащенному состоянию и добавляет время, затраченное на все изменения. При наличии данной информации можно определить среднее время для всех изменений. Контроллер ЭСУД делит среднее значение изменений с обогащенного на обедненное на среднее значение изменений с обедненного на обогащенное для получения коэффициента. Если коэффициент времени изменения HO2S1 находится вне диапазона, устанавливается диагностический код неисправности Р1134, показывая, что датчик HO2S1 не отвечает, как ожидается, на изменения содержания кислорода в отработавших газах.
Условия установки кода неисправности
- Коэффициент изменения с обогащенного на обедненное и с обедненного на обогащенное состояние находится вне заданных параметров(между 0,375 и 3,5).
- Стехиометрия закрытого контура.
- Температура охлаждающей жидкости двигателя более 70°С (158°F).
- Напряжение бортовой сети более 10 В.
- Время работы двигателя больше 60 секунд.
- Рабочий цикл продувки менее 20%.
- Число оборотов двигателя в пределах 1600 и 4300 мин-1.
- Расчетный расход воздуха составляет от 9 до 40 г/сек.
- Диагностические коды неисправности P0106, P0107, P0108, Р0112, P0113, P0117, P0118, P0122, P0123, P0131, P0132, P0134, P0135, P1167, P0171, P1171, P0172, P0201, P0202, P0203, P0204, P0300, Р0336, P0337, P0351, P0352, P0401, Р0402, P0404, Р1404, P0405, P0406, P0502, P0506, P0507 и Р0443 не устанавливаются.
- Задержка 2 секунды после того, как все условия удовлетворены.
Действия, выполняемые при установке кода неисправности
- Контрольная лампа индикации неисправности загорается после трех последовательных поездок с неисправностью.
- Контроллер записывает рабочие условия в момент определения неисправности. Эта информация сохраняется в буфере записей состояния и протоколах неисправностей.
- Сохраняется архив диагностических кодов неисправности.
- Автомобиль работает в открытом контуре.
Условия очистки кода неисправности/индикации неисправности
- Контрольная лампа индикации неисправности отключается через четыре последовательных цикла зажигания, в которых диагностика не обнаружила неисправность.
- Архив диагностических кодов неисправности очищается через 40 последовательных циклов нагрева без неисправностей.
- Диагностический код неисправности может быть обнулен сканирующим прибором.
- Отключение питания контроллера ЭСУД более, чем на 10 секунд.
Диагностическая информация
Неисправность цепи зажигания HO2S1 или замыкание на массу могут привести к установке DTC P1134. Проверить цепь HO2S1 на неустойчивые неисправности или слабый контакт. Если соединения и проводка в норме, а DTC P1134 продолжает устанавливаться, заменить HO2S1.
Просмотр протоколов неисправностей после последней неудавшейся диагностической проверки поможет определить, как часто имело место состояние, вызывавшее установку диагностического кода неисправности. Это поможет продиагностировать условия.
Описание проверки
Приведенные ниже номера соответствуют номерам операций в таблице диагностики.
- Условие, оказывающее влияние на датчики кислорода до и после нейтрализатора, отображает возможное загрязнение. Во избежание повреждения нового датчика, перед заменой неисправного датчика устранить условия, вызвавшие загрязнение.
- Этот шаг проверяет условия, которые могли вызвать неисправность датчика кислорода. Устранить описанные условия, если таковые имеются.
- Во избежание повреждения нового датчика, перед заменой неисправного датчика устранить условия, вызвавшие загрязнение.
DTC P1134 - Датчик кислорода до нейтрализатора (HO2S1), коэффициент изменения состояния
| Шаг | Операция | Значения | Да | Нет |
| 1 | Провести проверку бортовой системы диагностики (EOBD). Проверка проведена? | - | Перейти к операции 2 | |
| 2 | Важно: Если какие-либо диагностические коды неисправности устанавливаются, см. эти коды неисправности перед обращением к таблице диагностики. - Подключить сканирующий прибор к колодке диагностики.
- Запустить двигатель и дать ему поработать на холостом ходу при нормальной рабочей температуре.
- Дать двигателю поработать с параметрами, определенными в условиях установки кода неисправности.
- Используя сканирующий прибор, просмотреть специальную информацию по DTC P1134 до проведения проверки DTC P1134.
- Записать результаты проверки.
Указывает ли сканирующий прибор, что диагностический код неисправности Р1134 не прошел на данном зажигании? | - | Перейти к операции 3 | |
| 3 | Проверить систему выпуска отработавших газов на утечку. Найденную утечку устранить, если необходимо. Утечка отработавших газов изолирована? | - | Перейти к операции 14 | Перейти к операции 4 |
| 4 | Визуально/физически проверить следующее: - Управляющий датчик кислорода (HO2S1) надежно закреплен.
- Отсутствие коррозии на клеммах.
- Затяжку клемм.
- Жгут проводов датчика HO2S1 на отсутствие слабого контакта на клеммах или поврежденной проводки.
Найдена ли проблема в вышеуказанных областях? | - | Перейти к операции 7 | Перейти к операции 5 |
| 5 | - Выключить зажигание.
- Отсоединить разъем HO2S1.
- Включить зажигание.
- С помощью вольтметра измерить напряжение между следующими клеммами.
- Клемма 1 разъема HO2S1 со стороны контроллера ЭСУД и масса.
- Клемма 2 разъема HO2S1 со стороны контроллера ЭСУД и масса.
Оба напряжения в пределах установленного значения? | 3-5 В | Перейти к операции 6 | Перейти к операции 8 |
| 6 | - При отсоединенном HO2S1 перемкнуть клеммы 1 и 2 разъема HO2S1 со стороны контроллера ЭСУД.
- Включить зажигание.
- Проверить напряжение HO2S1 с помощью сканирующего прибора.
Сканирующий прибор показывает меньше 10 милливольт и немедленно возвращается примерно на 450 милливольт при снятии перемычки? | - | Перейти к операции 10 | Перейти к операции 9 |
| 7 | Устранить условия, если необходимо. Работа закончена? | - | Перейти к операции 14 | - |
| 8 | Проверить неисправные соединения контроллера ЭСУД или поврежденные клеммы и отремонтировать, если необходимо. Закончен ли ремонт? | - | Перейти к операции 14 | Перейти к операции 9 |
| 9 | Устранить обрыв цепи, короткое замыкание или замыкание на массу сигнальной цепи. Закончен ли ремонт? | - | Перейти к операции 14 | Перейти к операции 11 |
| 10 | Снять HO2S1 и проверить следующие признаки: - Загрязнение топлива.
- Несоответствующий герметик с вулканизацией при комнатной температуре (белое порошкообразное покрытие на датчике)
- Расход моторного масла/охлаждающей жидкости
Наблюдаются ли признаки загрязнения? | - | Перейти к операции 12 | Перейти к операции 13 |
| 11 | - Выключить зажигание.
- Заменить контроллер ЭСУД.
Закончен ли ремонт? | - | Перейти к операции 14 | Перейти к операции 13 |
| 12 | Определить и устранить причину загрязнения. Закончен ли ремонт? | - | Перейти к операции 14 | - |
| 13 | Заменить датчик HO2S1. Закончен ли ремонт? | - | Перейти к операции 14 | - |
| 14 | - Используя сканирующий прибор, очистить диагностические коды неисправностей.
- Запустить двигатель и дать ему поработать на холостом ходу при нормальной рабочей температуре.
- Совершить поездку для установки кодов неисправности, как это указано во вспомогательном тексте.
Сканирующий прибор определяет эту диагностику как прошедшую и успешную? | - | Перейти к операции 15 | Перейти к операции 2 |
| 15 | Проверьте, не установлены ли дополнительные диагностические коды неисправности. Отображены ли диагностические коды неисправности, которые не были продиагностированы? | - | Перейти к соответствующей таблице диагностических кодов неисправности | Система в норме |
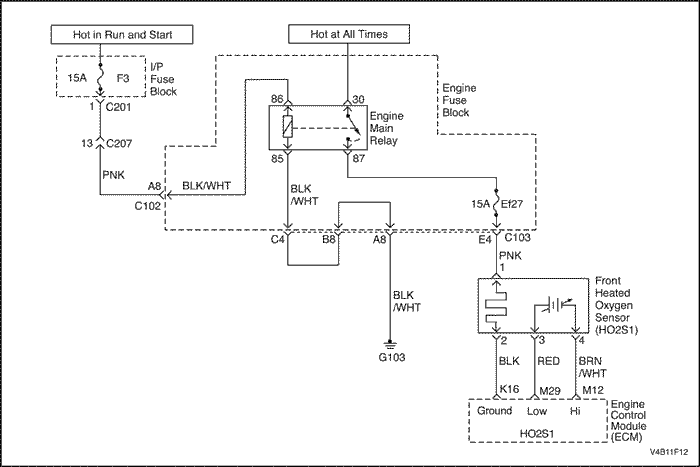
Диагностический код неисправности P1167
Датчик кислорода до нейтрализатора (HO2S1) обогащение при отключении подачи топлива в режиме торможения двигателем
Описание схемы
Контроллер ЭСУД подает около 0,45 В между клеммами М12 и М29 (при замере 10-мегаоммным вольтметром данное значение может составлять 0,32 В). Датчик кислорода до нейтрализатора (HO2S1) изменяет напряжение в пределах 1 В при насыщенном выхлопе, и в пределах 0,10 при обедненном выхлопе.
Внутренняя цепь контроллера ЭСУД может определить, способна ли топливная система автомобиля отключать подачу части топлива во время торможения двигателем. Когда во время работы по закрытому контуру запрашивается режим отключения подачи топлива в режиме торможения двигателем, контроллер ЭСУД отключает подачу топлива на двигатель. В этих условиях контроллер ЭСУД должен определить обедненное состояние. Если контроллер ЭСУД в это время определяет обогащенное состояние, устанавливается диагностический код неисправности (DTC) P1167. Следствием этого DTC могут быть повреждения регулятора давления топлива и форсунки.
Условия установки кода неисправности
- Напряжение HO2S1 больше 0,55 вольт при отключении подачи топлива в режиме торможения двигателем.
- Напряжение бортовой сети более 10 В.
- Температура охлаждающей жидкости двигателя более 60°С (140°F).
- Диагностические коды неисправности P0106, P0107, P0108, P0117, P0118, P0122, P0123, P0171, P0172, P0201, P0202, P0203, P0204, P0300, Р0336, P0337, P0351, P0352, P0401, P0402, P0404, P0405, P0406, P0502, P0506, P0507, Р1404 и Р0443 не устанавливаются.
- 2 секунды задержки после работы в режиме отключения подачи топлива в режиме торможения двигателем.
Действия, выполняемые при установке кода неисправности
- Контрольная лампа индикации неисправности загорается.
- Контроллер записывает рабочие условия в момент определения неисправности. Эта информация сохраняется в буфере записей состояния и протоколах неисправностей.
- Сохраняется архив диагностических кодов неисправности.
- Автомобиль работает в открытом контуре.
Условия очистки кода неисправности/индикации неисправности
- Контрольная лампа индикации неисправности отключается через четыре последовательных цикла зажигания, в которых диагностика не обнаружила неисправность.
- Архив диагностических кодов неисправности очищается через 40 последовательных циклов нагрева без неисправностей.
- Диагностический код неисправности может быть очищен сканирующим прибором.
- Отключение питания контроллера ЭСУД более, чем на 10 секунд.
Диагностическая информация
Код неисправности Р1167 или насыщенный выхлоп вызваны одной из следующих причин:
- Утечка в форсунке - Утечка в форсунке или неисправная форсунка могут привести к обогащению смеси в системе и установке кода Р0132.
- Регулятор давления - Проверить отсутствие утечки на диафрагме регулятора давления топлива, путем проверки наличия жидкого топлива в трубопроводах разрежения регулятора.
DTC P1167 - Датчик кислорода до нейтрализатора (HO2S1) обогащение при отключении подачи топлива в режиме торможения двигателем
| Шаг | Операция | Значения | Да | Нет |
| 1 | Провести проверку бортовой системы диагностики (EOBD). Проверка проведена? | - | Перейти к операции 2 | |
| 2 | - Подключить сканирующий прибор к колодке диагностики.
- Включить зажигание.
Установлены какие-либо другие диагностические коды неисправности, связанные с компонентами? | - | Перейти к Соответствующей таблице диагностических кодов неисправности | Перейти к операции 3 |
| 3 | - С помощью сканирующего прибора определить напряжение управляющего датчика кислорода (HO2S1) при торможении двигателем.
- Напряжение HO2S1 должно изменяться в рамках установленного напряжения (100-900 мВ) и при торможении двигателем падать ниже установленного напряжения.
Напряжение HO2S1 изменяется? | 550 мВ | Перейти к Перейти к операции 4 | |
| 4 | Закончен ли ремонт? | - | Перейти к операции 6 | Перейти к операции 5 |
| 5 | - Выключить зажигание.
- Заменить контроллер ЭСУД.
Закончен ли ремонт? | - | Перейти к операции 6 | - |
| 6 | - Используя сканирующий прибор, очистить диагностические коды неисправностей.
- Запустить двигатель и дать ему поработать на холостом ходу при нормальной рабочей температуре.
- Совершить поездку для установки кодов неисправности, как это указано во вспомогательном тексте.
Сканирующий прибор определяет эту диагностику как прошедшую и успешную? | - | Перейти к операции 7 | Перейти к операции 2 |
| 7 | Проверьте, не установлены ли дополнительные диагностические коды неисправности. Отображены ли диагностические коды неисправности, которые не были продиагностированы? | - | Перейти к Соответствующей таблице диагностических кодов неисправности | Система в норме |
Диагностический код неисправности P1171
Бедная смесь в режиме полной нагрузки
Описание системы
Внутренняя цепь контроллера ЭСУД может определить, способна ли топливная система автомобиля подать нужное количество топлива во время быстрого ускорения (мощностное обогащение). Когда во время работы по закрытому контуру запрашивается полная нагрузка, контроллер ЭСУД увеличивает подачу топлива на двигатель. В этих условиях контроллер ЭСУД должен определить обогащенное состояние. Если контроллер ЭСУД в это время не определяет обогащенное состояние, устанавливается диагностический код неисправности (DTC) P1171. Закрытый топливный фильтр или забитый топливопровод могут затруднить подачу топлива в количестве, запрашиваемом в режиме мощностного обогащения.
Условия установки кода неисправности
- Напряжение HO2S1 меньше 0,35 вольт в режиме мощностного обогащения.
- Двигатель работает в закрытом контуре и в режиме полной нагрузки.
- Температура охлаждающей жидкости двигателя более 60°С (140°F).
- Напряжение бортовой сети более 10 В.
- Пропорция воздух/топливо меньше или равна 13,5:1.
- Диагностические коды неисправности P0106, P0107, P0108, P0117, P0118, P0122, P0123, P0171, P0172, P0201, P0202, P0203, P0204, P0300, Р0336, P0337, P0351, P0352, P0401, P0402, P0404, P0405, P0406, P0502, P0506, P0507, Р1404 и Р0443 не устанавливаются.
- 2 секунды задержки после работы в режиме полной нагрузки.
Действия, выполняемые при установке кода неисправности
- Контрольная лампа индикации неисправности загорается.
- Контроллер записывает рабочие условия в момент определения неисправности. Эта информация сохраняется в буфере записей состояния и протоколах неисправностей.
- Сохраняется архив диагностических кодов неисправности.
- Автомобиль работает в открытом контуре.
Условия очистки кода неисправности/индикации неисправности
- Контрольная лампа индикации неисправности отключается через три последовательных цикла зажигания, в которых диагностика не обнаружила неисправность.
- Архив диагностических кодов неисправности очищается через 40 последовательных циклов нагрева без неисправностей.
- Диагностический код неисправности может быть очищен сканирующим прибором.
- Отключение питания контроллера ЭСУД более, чем на 10 секунд.
Диагностическая информация
Забитый топливный фильтр может подавать нужное количество топлива на холостом ходу, но не справиться с подачей топлива во время быстрого ускорения.
Вода или спирт в топливе могут вызвать низкое напряжение HO2S1 во время ускорения.
Проверить наличие нужного количества топлива в баке.
Когда двигатель находится на холостом ходу или на постоянных оборотах, напряжение HO2S1 должно изменяться в пределах от 00 до 900 милливольт. В режиме мощностного обогащения необходимо больше топлива, и напряжение HO2S1 должно подняться выше 444 милливольт.
Проверить неисправные или забитые инжекторы.
Описание проверки
Приведенными ниже числами указываются номера операций в таблице диагностики.
- Бортовая система диагностики (EOBD) предлагает мастеру выполнить основные проверки и сохранить состояние и данные неисправностей в сканирующем приборе. Это создает электронную копию данных, записанную при возникновении неисправности. Информация сохраняется в сканирующем приборе для дальнейшей обработки.
- Этот шаг проверяет работоспособность HO2S1.
- Если на данном этапе не было обнаружено неисправностей, и не было установлено дополнительных кодов неисправности, то вспомогательную информацию по проверкам см. данный раздел "Диагностическая информация".
DTC P1171 - Подача бедной смеси в режиме полной нагрузки
| Шаг | Операция | Значения | Да | Нет |
| 1 | Провести проверку бортовой системы диагностики (EOBD). Проверка системы завершена? | - | Перейти к операции 2 | |
| 2 | - Подключить сканирующий прибор к колодке диагностики.
- Включить зажигание.
Какие-либо диагностические коды неисправности компонентов установлены? | - | Перейти к соответствующей таблице диагностических кодов неисправности | Перейти к операции 3 |
| 3 | - Проверить автомобиль на наличие нужного количества топлива.
- Добавить топлива в топливный бак, если он почти пустой.
Нужна ли была дозаправка топлива? | - | Перейти к операции 5 | Перейти к операции 4 |
| 4 | - С помощью сканирующего прибора определить напряжение управляющего датчика кислорода (HO2S1) при ускорении двигателя выше 1200 мин-1.
- Напряжение HO2S1 должно варьировать в рамках установленного напряжения (100-900 мВ) и при ускорении возрастать выше установленного напряжения.
Напряжение HO2S1 изменяется? | 3507 мВ | | |
| 5 | - Используя сканирующий прибор, очистить диагностические коды неисправностей.
- Запустить двигатель и дать ему поработать на холостом ходу при нормальной рабочей температуре.
- Совершить поездку для установки кодов неисправности, как это указано во вспомогательном тексте.
Сканирующий прибор определяет эту диагностику как прошедшую и успешную? | - | Перейти к операции 6 | Перейти к операции 2 |
| 6 | Проверьте, не установлены ли дополнительные диагностические коды неисправности. Отображены ли диагностические коды неисправности, которые не были продиагностированы? | - | Перейти разделу "Таблица применимых диагностических кодов неисправности" | Система в норме |
Диагностический код неисправности P1336
Зуб датчика положения коленвала 58Х, ошибка не распознана
Описание схемы
Чтобы определить пропуск зажигания на высоких оборотах двигателя, контроллер ЭСУД должен иметь информацию о любых отклонениях импульсов датчика коленчатого вала. Большинство отклонений связано с обработкой импульсного датчика коленчатого вала. Возможны и другие причины отклонений. Процедура определения отклонений системы положения коленчатого вала должна производиться каждый раз при изменении датчика коленчатого вала по отношению к коленчатому валу, если контроллер ЭСУД заменяется или перепрограммируется. Контроллер ЭСУД измеряет отклонения и измеряет коэффициенты компенсации, необходимые для того, чтобы контроллер ЭСУД смог точно определить пропуск зажигания двигателя при всех скоростях и нагрузках. Для подачи команды контроллеру ЭСУД на определение этих отклонений необходимо использовать сканирующий прибор. Если по каким-либо причинам контроллер ЭСУД не справляется с определением этих отклонений, или они находятся вне допустимого диапазона, контроллер ЭСУД устанавливает диагностический код неисправности Р1336. Контроллер ЭСУД, который не выполнил процедуру определения этих отклонений системы из-за замены или перепрограммирования, также установит диагностический код неисправности Р1336.
Условия установки кода неисправности
- Погрешность положения коленчатого вала не определяется, если изделие допускает сброс счетчика на ноль.
- Диагностические коды неисправности P0106, P0107, P0108, P0117, P0118, P0122, P0123, P0132, P0201, P0202, P0203, P0204, P0325, 0327, P0336, P0337, P0341, P0342, P0351, P0352, P0402, P1404, P0404, P0405, P0406 и P0502 не устанавливаются.
Действия, выполняемые при установке кода неисправности
- Контрольная лампа индикации неисправности загорается.
- Контроллер записывает рабочие условия в момент определения неисправности. Эта информация сохраняется в буфере записей состояния и в буфере протоколов неисправностей.
- Сохраняется архив диагностических кодов неисправности.
Условия очистки кода неисправности/индикации неисправности
- Контрольная лампа индикации неисправности отключается через четыре последовательных цикла зажигания, в которых диагностика не обнаружила неисправность.
- Архив диагностических кодов неисправности очищается через 40 последовательных циклов нагрева без неисправностей.
- Отключение питания контроллера ЭСУД более, чем на 10 секунд.
- Диагностический код неисправности может быть очищен сканирующим прибором.
Диагностическая информация
Внимание! Чтобы избежать травм при выполнении процедуры определения отклонения системы положения коленчатого вала, всегда следует затягивать стояночный тормоз и блокировать ведущие колеса. Сразу же отпустить дроссельную заслонку при уменьшении скорости вращения двигателя. После завершения процедуры определения управление двигателем передается пользователю, и двигатель начинает отвечать на изменение положения дроссельной заслонки.
DTC P1336 устанавливается только тогда, когда контроллер ЭСУД не определил изменение системы положения коленчатого вала. Контроллеру ЭСУД необходимо определить это изменение только один раз за весь срок службы, если положение датчика коленчатого вала по отношению к коленчатому валу не было изменено. Снятие детали считается изменением. Сильный нагрев двигателя критичен к правильному определению изменения. Если происходит правильное определение, другие процедуры определения не могут быть проведены в этом цикле зажигания.
Если двигатель отсекает подачу топлива до установленной скорости вращения для процедуры определения или при нормальной скорости отсечки топлива, то контроллер ЭСУД не находится в режиме процедуры определения.
Описание проверки
Числа, приведенные ниже, относятся к номерам операции в диагностической таблице:
- Бортовая система диагностики (EOBD) предлагает мастеру выполнить основные проверки и сохранить состояние и данные неисправностей в сканирующем приборе. Это создает электронную копию данных, записанную при возникновении сбоя. Информация сохраняется в сканирующем приборе для дальнейшей обработки.
- Температура двигателя критична для точного определения отклонения системы положения коленчатого вала. Недостаточный нагрев двигателя перед проведением этой процедуры сказывается на точности измерения отклонения системы положения коленчатого вала. Контроллер ЭСУД определяет это отклонение при торможении двигателя и затем передает управление пользователю. Все дополнительное оборудование должно быть отключено при определении отклонения угла поворота коленчатого вала. Если кондиционер не отключен при проведении процедуры проверки, контроллер ЭСУД отключит его самостоятельно.
- Если после установленного количества попыток контроллер ЭСУД не может определить отклонение системы положения коленчатого вала, это значит, что отклонение слишком велико, и попытки следует повторить только после устранения проблемы с отклонением.
- Невозможность выполнить процедуру определения свидетельствует о том, что отклонение выходит за пределы допустимого диапазона.
- После определения отклонения системы положения коленчатого вала подождать 10 секунд с выключенным зажиганием, чтобы не допустить очистку определенного значения.
DTC P1336 58Х Погрешность положения коленчатого вала не занесена в память
| Шаг | Операция | Значения | Да | Нет |
| 1 | Провести проверку бортовой системы диагностики (EOBD). Проверка системы завершена? | - | Перейти к операции 2 | |
| 2 | - Выключить зажигание.
- Подключить сканирующий прибор к колодке диагностики.
- Установить двигатель в положение ПАРКОВКА или НЕЙТРАЛЬ.
- Запустить двигатель и довести его до нормальной рабочей температуры.
- Выключить все вспомогательное оборудование.
- Включить процедуру самообучения коррекции сигнала датчика положения коленчатого вала сканирующим прибором.
- Поднять скорость вращения двигателя до установленного значения, затем отпустить дроссельную заслонку, как только двигатель производит отсечку.
Сканирующий прибор определяет изменение системы положения коленчатого вала как определенное? | 65°С (149°F) 4000 мин-1 | Перейти к операции 5 | Перейти к операции 3 |
| 3 | Попытаться провести процедуру определения изменения системы положения коленчатого вала установленное количество раз. Сканирующий прибор определяет изменение системы положения коленчатого вала как определенное? | 10 | Перейти к операции 5 | Перейти к операции 4 |
| 4 | Проверить проблему датчика положения коленчатого вала относительно коленчатого вала. Закончен ли ремонт? | - | Перейти к операции 5 | - |
| 5 | - Выключить зажигание и дождаться вышеуказанного значения.
- Включить зажигание, двигатель не запускать.
- Используя сканирующий прибор, очистить диагностические коды неисправностей.
- Запустить двигатель и дать ему поработать на холостом ходу при нормальной рабочей температуре.
- Совершить поездку для установки кодов неисправности, как это указано во вспомогательном тексте.
Сканирующий прибор определяет эту диагностику как прошедшую и успешную? | 10 сек. | Перейти к операции 6 | Перейти к операции 2 |
| 6 | Проверьте, не установлены ли дополнительные диагностические коды неисправности. Отображены ли диагностические коды неисправности, которые не были продиагностированы? | - | Перейти к соответствующей таблице диагностических кодов неисправности | Система в норме |
Диагностический код неисправности P1380
Датчик неровной дороги с АБС, неверный сигнал
Описание схемы
Контроллер ЭСУД определяет пропуск зажигания двигателя, отслеживая изменения в скорости вращения коленвала. Изменения вращения коленвала могут происходить также при движении автомобиля по неровной дороге. Система АБС определяет, движется ли автомобиль по неровной дороге, основываясь на данных ускорения/замедления вращения колес, передаваемых датчиком скорости вращения каждого колеса. Эта информация передается в контроллер ЭСУД электронным модулем управления тормозной системой (EBCM) через блок приборного щитка (IPC) по линии последовательной передачи данных универсального асинхронного приемопередатчика (UART). Далее контроллер ЭСУД использует эту информацию и определяет, вызваны ли изменения в коленчатом валу просто пропуском зажигания или же прохождением по неровной дороге.
При обнаружении неисправности в АБС контроллер ЭСУД продолжает обнаруживать пропуски зажигания. Но если устанавливается диагностический код неисправности (DTC), то такой дополнительный код DTC также будет установлен, указывая на то, что данные о неровной дороге не были использованы во время обнаружения пропусков зажигания из-за нарушения работы АБС.
Условия установки кода неисправности
- Системы АБС обнаружила сбой датчика скорости вращения колеса.
- Двигатель работает более или ровно 10 секунд.
Действия, выполняемые при установке кода неисправности
- Контрольная лампа индикации неисправности не загорается.
- Контроллер записывает рабочие условия в момент определения неисправности. Эта информация сохраняется в протоколах неисправностей.
- Сохраняется архив диагностических кодов неисправности.
Условия очистки кода неисправности/индикации неисправности
- Архив диагностических кодов неисправности очищается через 40 последовательных циклов нагрева без неисправностей.
- Диагностические коды неисправности могут быть обнулены при помощи сканирующего прибора.
Диагностическая информация
Установка такого диагностического кода неисправности указывает на то, что контроллер ЭСУД не смог обнаружить, действительно ли произошел пропуск зажигания или автомобиль проходил неровную дорогу. Пропуск зажигания может быть реальным как при установке этого диагностического кода неисправности, так и без него. Проверить надежность соединений блоков IPC и EBCM на клеммах линии серийной передачи данных с помощью универсального асинхронного приемопередатчика. После устранения причины появления этого диагностического кода неисправности необходимо убедиться в том, что пропуска зажигания действительно нет.
Описание проверки
Числа, приведенные ниже, относятся к номерам операции в диагностической таблице:
- Бортовая система диагностики (EOBD) предлагает мастеру выполнить основные проверки и сохранить состояние и данные неисправностей в сканирующем приборе. Это создает электронную копию данных, записанную при возникновении неисправности. Информация сохраняется в сканирующем приборе для дальнейшей обработки.
- Требуется осторожность: нужно обнулить только диагностические коды неисправности, а не полученную информацию, сохраненную в сканирующем приборе. Если такое может произойти, сканирующий прибор выдаст предупреждение.
- Сброс диагностического кода неисправности Р1380 указывает на то, что контроллер ЭСУД не получает точные данные от модуля ЕВСМ в связи с диагностическим кодом неисправности АБС.
- При установке диагностического кода неисправности Р1380 также должен устанавливаться диагностический код неисправности АБС.
- Нужно исправить все сохраняющиеся нарушения, которые вызывают пропуск зажигания, обратившись к таблице, где указан установленный диагностический код неисправности.
- Заменяемый контроллер ЭСУД должен быть запрограммирован. Перепрограммирование контроллера ЭСУД описано в последней технологической инструкции Techline.
DTC P1380 Датчик неровной дороги с АБС, неверный сигнал
| Шаг | Операция | Значения | Да | Нет |
| 1 | Провести проверку бортовой системы диагностики (EOBD). Проверка системы завершена? | - | Перейти к операции 2 | |
| 2 | - Включить зажигание, двигатель не запускать.
- Установить инструмент сканирования
- Проверить наличие любых диагностических кодов неисправностей АБС (DTC).
Установлены ли какие-либо диагностические коды неисправности АБС? | - | Перейти к соответствующей таблице диагностических кодов неисправности | Перейти к операции 3 |
| 3 | - Просмотреть данные записи состояний и записать параметры.
- В соответствии с указанием совершить поездку в условиях записанных состояний и условиях установки диагностического кода неисправности по неровной дороге.
Есть ли установка кода пропуск зажигания? | - | Перейти к операции 4 | Перейти к операции 8 |
| 4 | Проверить сканирующий прибор. Устанавливается ли код неисправности Р1380? | - | Перейти к операции 5 | Перейти к операции 6 |
| 5 | Проверить сканирующий прибор. Устанавливается ли код неисправности АБС? | - | Перейти к операции 5 | Перейти к операции 6 |
| 6 | Устранить причину пропуска зажигания. Закончен ли ремонт? | - | Перейти к операции 8 | - |
| 7 | - Выключить зажигание.
- Заменить контроллер ЭСУД.
Закончен ли ремонт? | - | Перейти к операции 8 | - |
| 8 | - Используя сканирующий прибор, очистить диагностические коды неисправностей.
- Запустить двигатель и дать ему поработать на холостом ходу при нормальной рабочей температуре.
- Совершить поездку для установки кодов неисправности, как это указано во вспомогательном тексте.
Сканирующий прибор определяет эту диагностику как прошедшую и успешную? | - | Перейти к операции 9 | Перейти к операции 2 |
| 9 | Проверьте, не установлены ли дополнительные диагностические коды неисправности. Отображены ли диагностические коды неисправности, которые не были продиагностированы? | - | Перейти к соответствующей таблице диагностических кодов неисправности | Система в норме |
Диагностический код неисправности P1381
Описание схемы
Контроллер ЭСУД определяет пропуск зажигания двигателя, отслеживая изменения в скорости вращения коленвала. Изменения вращения коленвала могут происходить также при движении автомобиля по неровной дороге. Система АБС определяет, движется ли автомобиль по неровной дороге, основываясь на данных ускорения/замедления вращения колес, передаваемых датчиком скорости вращения каждого колеса. Эта информация передается в контроллер ЭСУД электронным модулем управления тормозной системой EBCM через блок приборного щитка (IPC) по линии последовательной передачи данных универсального асинхронного приемопередатчика (UART). Далее контроллер ЭСУД использует эту информацию и определяет, вызваны ли изменения в коленчатом валу просто пропуском зажигания или же прохождением по неровной дороге.
При обнаружении неисправности в АБС контроллер ЭСУД продолжает обнаруживать пропуски зажигания. Но если устанавливается диагностический код неисправности (DTC), то такой дополнительный код DTC также будет установлен, указывая на то, что данные о неровной дороге не были использованы во время обнаружения пропусков зажигания из-за нарушения работы АБС.
Условия установки кода неисправности
- Двигатель работает более или ровно 10 секунд.
Действия, выполняемые при установке кода неисправности
- Контрольная лампа индикации неисправности не загорается.
- Контроллер записывает рабочие условия в момент определения неисправности. Эта информация сохраняется в протоколах неисправностей.
- Сохраняется архив диагностических кодов неисправности.
Условия очистки кода неисправности/индикации неисправности
- Архив диагностических кодов неисправности очищается через 40 последовательных циклов нагрева без неисправностей.
- Диагностические коды неисправности могут быть обнулены при помощи сканирующего прибора.
Диагностическая информация
Установка такого диагностического кода неисправности указывает на то, что контроллер ЭСУД не смог обнаружить, действительно ли произошел пропуск зажигания или автомобиль проходил неровную дорогу. Пропуск зажигания может быть реальным как при установке этого диагностического кода неисправности, так и без него. Проверить надежность соединений блоков IPC и EBCM на клеммах линии серийной передачи данных с помощью универсального асинхронного приемопередатчика. После устранения причины появления этого диагностического кода неисправности необходимо убедиться в том, что пропуска зажигания действительно нет.
Описание проверки
Числа, приведенные ниже, относятся к номерам операции в диагностической таблице:
- Бортовая система диагностики (EOBD) предлагает мастеру выполнить основные проверки и сохранить состояние и данные неисправностей в сканирующем приборе. Это создает электронную копию данных, записанную при возникновении неисправности. Информация сохраняется в сканирующем приборе для дальнейшей обработки.
- Требуется осторожность: нужно обнулить только диагностические коды неисправности, а не полученную информацию, сохраненную в сканирующем приборе. Если такое может произойти, сканирующий прибор выдаст предупреждение.
- Сброс диагностического кода неисправности Р1381 указывает на то, что контроллер ЭСУД не получает точные данные от модуля ЕВСМ в связи с диагностическим кодом неисправности АБС.
- При установке диагностического кода неисправности Р1381 также должен устанавливаться диагностический код неисправности АБС.
- Нужно исправить все сохраняющиеся нарушения, которые вызывают пропуск зажигания, обратившись к таблице, где указан установленный диагностический код неисправности.
- Заменяемый контроллер ЭСУД должен быть запрограммирован. Перепрограммирование контроллера ЭСУД описано в последней технологической инструкции Techline.
DTC P1381 Датчик неровной дороги с АБС, неисправность последовательной передачи данных
| Шаг | Операция | Значения | Да | Нет |
| 1 | Провести проверку бортовой системы диагностики (EOBD). Проверка системы завершена? | - | Перейти к операции 2 | |
| 2 | - Включить зажигание, двигатель не запускать.
- Установить инструмент сканирования
- Проверить наличие любых диагностических кодов неисправностей АБС (DTC).
Установлены ли какие-либо диагностические коды неисправности АБС? | - | Перейти к соответствующей таблице диагностических кодов неисправности | Перейти к операции 3 |
| 3 | - Просмотреть данные записи состояний и записать параметры.
- В соответствии с указанием совершить поездку в условиях записанных состояний и условиях установки диагностического кода неисправности по неровной дороге.
Есть ли установка кода пропуск зажигания? | - | Перейти к операции 4 | Перейти к операции 8 |
| 4 | Проверить сканирующий прибор. Устанавливается ли код неисправности Р1381? | - | Перейти к операции 5 | Перейти к операции 6 |
| 5 | Проверить сканирующий прибор. Устанавливается ли код неисправности АБС? | - | Перейти к операции 5 | Перейти к операции 6 |
| 6 | Устранить причину пропуска зажигания. Закончен ли ремонт? | - | Перейти к операции 8 | - |
| 7 | - Выключить зажигание.
- Заменить контроллер ЭСУД.
Закончен ли ремонт? | - | Перейти к операции 8 | - |
| 8 | - Используя сканирующий прибор, очистить диагностические коды неисправностей.
- Запустить двигатель и дать ему поработать на холостом ходу при нормальной рабочей температуре.
- Совершить поездку для установки кодов неисправности, как это указано во вспомогательном тексте.
Сканирующий прибор определяет эту диагностику как прошедшую и успешную? | - | Перейти к операции 9 | Перейти к операции 2 |
| 9 | Проверьте, не установлены ли дополнительные диагностические коды неисправности. Отображены ли диагностические коды неисправности, которые не были продиагностированы? | - | Перейти к соответствующей таблице диагностических кодов неисправности | Система в норме |
Диагностический код неисправности P1391
Датчик неровной дороги G, выход сигнала из допустимого диапазона
Описание схемы
Датчик неровной дороги (G) является датчиком вертикального ускорения. Измеряя вертикальное ускорение, вызванное неровностями или выбоинами в дороге, контроллер ЭСУД может определить, вызваны ли изменения в скорости вращения коленчатого вала пропуском зажигания или карданной передачей. Если датчик неровной дороги определяет неровность дороги, диагностика пропуска зажигания отключается. Выходной сигнал датчика неровной дороги в покое должен составлять 2,35-2,65 вольт (+1G). В условиях неровной дороги выходной сигнал может изменяться между 0,5 (–1G) и 4,5 вольт (+3G).
Условия установки кода неисправности
- Двигатель работает
- Скорость движения автомобиля меньше или равна 5 км/ч (3.1 mph).
- Выходной сигнал датчика неровной дороги меньше -0,39 вольт или выше 2,21 вольт.
ИЛИ
- Двигатель работает больше 10 секунд и скорость автомобиля от 18,6 миль/ч (30 км/ч) до 43,5 мили/ч (70 км/ч).
- Сигнал датчика неровной дороги изменяется меньше чем на 0,00024 вольта во время движения.
Действия, выполняемые при установке кода неисправности
- Контрольная лампа индикации неисправности не загорается.
- Контроллер записывает рабочие условия в момент определения неисправности. Эта информация сохраняется в буфере записей состояния и протоколах неисправностей.
- Сохраняется архив диагностических кодов неисправности.
Условия очистки кода неисправности/индикации неисправности
- Архив диагностических кодов неисправности очищается через 40 последовательных циклов нагрева без неисправностей.
- Диагностический код неисправности может быть очищен сканирующим прибором.
- Отключение питания контроллера ЭСУД более, чем на 10 секунд.
Диагностическая информация
Проверить следующее:
- Контроллер ЭСУД на слабость соединений - проверить соединения жгутов проводов на соединения клемм, слабый контакт, неисправность замков, деформированность или повреждения клемм и слабое соединение клемм с проводами.
- Повреждения жгутов - осмотреть жгут проводов на наличие повреждений. Если жгут проводов кажется исправным, обратить внимание на значение датчика неровной дороги, двигая разъемы и жгуты проводов, относящиеся к датчику. Изменения на дисплее покажут место нахождения неисправности.
Так как датчик неровной дороги использует ту же контрольную цепь 5 вольт контроллера ЭСУД, что и датчик давления кондиционера, поврежденный жгут проводов или датчик давления кондиционера могут вызвать установку диагностического кода неисправности датчика неровной дороги. См.
"Установлено несколько диагностических кодов датчика информации ЭСУД" в этом разделе.
Датчик неровной дороги дает правильные сигналы только тогда, когда он надежно и на правильном уровне закреплен на своем кронштейне.
Просмотр протоколов неисправностей после последней неудавшейся диагностической проверки поможет определить, как часто происходило условие, вызывавшее установку диагностического кода неисправности. Это поможет продиагностировать условия.
Описание проверки
Числа, приведенные ниже, относятся к номерам операции в диагностической таблице:
- Бортовая система диагностики (EOBD) предлагает мастеру выполнить основные проверки и сохранить состояние и данные неисправностей в сканирующем приборе. Это создает электронную копию данных, записанную при возникновении неисправности. Информация сохраняется в сканирующем приборе для дальнейшей обработки.
DTC P1391 Сигнал датчика вертикального ускорения за пределами допустимого диапазона
| Шаг | Операция | Значения | Да | Нет |
| 1 | Провести проверку бортовой системы диагностики (EOBD). Проверка системы завершена? | - | Перейти к операции 2 | |
| 2 | - Включить зажигание, двигатель не запускать.
- Подключить сканирующий прибор к колодке диагностики.
- Просмотреть и записать информацию протокола неисправностей инструмента сканирования.
- Совершить поездку в условиях протокола неисправностей, как указано.
- Используя сканирующий прибор, отследить конкретную информацию по диагностическому коду неисправности Р1391.
Определяет ли сканирующий прибор, что диагностический код неисправности Р1391 не прошел? | - | Перейти к операции 4 | Перейти к операции 3 |
| 3 | Проверить отсутствие следующих условий и устранить при необходимости: - Уплотнение датчика неровной дороги отсутствует или повреждено.
- Крепежные фланцы датчика неровной дороги повреждены, отсутствуют или неправильно установлены.
Закончен ли ремонт? | - | Перейти к операции 14 | |
| 4 | - Выключить зажигание.
- Отсоединить электрический разъем датчика неровной дороги.
- Включить зажигание, двигатель не запускать.
- Прочитать значение датчика неровной дороги на сканирующем приборе.
Значение датчика неровной дороги близко к установленному значению? | 0 В | Перейти к операции 5 | Перейти к операции 12 |
| 5 | - Перемкнуть вместе контрольную цепь 5 В, клемму А и сигнальную цепь датчика неровной дороги, клемму В на разъеме жгута проводов датчика неровной дороги.
- Прочитать значение датчика неровной дороги на сканирующем приборе.
Значение датчика неровной дороги близко к установленному значению? | 4,95 В | Перейти к операции 6 | Перейти к операции 7 |
| 6 | - Выключить зажигание.
- Отсоединить контроллер ЭСУД и проверить цепь "массы" датчика на наличие высокого сопротивления, обрыва цепи между контроллером ЭСУД и датчиком неровной дороги, а также наличие слабого контакта клеммы К34 и контроллера ЭСУД и устранить неисправность при необходимости.
- Если проблема найдена, устранить ее, если необходимо.
Проблема найдена? | - | Перейти к операции 14 | Перейти к операции 10 |
| 7 | Проверить цепь опорного сигнала 5 В на высокое сопротивление, обрыв цепи между контроллером ЭСУД и датчиком неровной дороги и наличие слабого контакта на клемме К50 контроллера ЭСУД, и устранить неисправность при необходимости. Закончен ли ремонт? | - | Перейти к операции 14 | Перейти к операции 8 |
| 8 | - Выключить зажигание.
- Отсоединить контроллер ЭСУД и проверить сигнальную цепь датчика неровной дороги на наличие высокого сопротивления, обрыва цепи или короткого замыкания на цепь массы датчика и отремонтировать, если необходимо.
Закончен ли ремонт? | - | Перейти к операции 14 | Перейти к операции 9 |
| 9 | Проверить сигнальную цепь датчика неровной дороги на наличие слабого контакта с контроллером ЭСУД и устранить неисправность при необходимости. Закончен ли ремонт? | - | Перейти к операции 14 | Перейти к операции 13 |
| 10 | Проверить наличие слабого контакта на клемме С датчика неровной дороги и отремонтировать при необходимости. Закончен ли ремонт? | - | Перейти к операции 14 | Перейти к операции 11 |
| 11 | Заменить датчик неровной дороги Закончен ли ремонт? | - | Перейти к операции 14 | - |
| 12 | - Выключить зажигание.
- Отсоединить контроллер ЭСУД
- Включить зажигание.
- Проверить сигнальную цепь датчика неровной дороги на короткое замыкание на источник питания или на контрольную цепь 5 В и устранить неисправность при необходимости.
Закончен ли ремонт? | - | Перейти к операции 14 | Перейти к операции 13 |
| 13 | - Выключить зажигание.
- Заменить контроллер ЭСУД.
Закончен ли ремонт? | - | Перейти к операции 14 | - |
| 14 | - Используя сканирующий прибор, очистить диагностические коды неисправностей.
- Запустить двигатель и дать ему поработать на холостом ходу при нормальной рабочей температуре.
- Совершить поездку для установки кодов неисправности, как это указано во вспомогательном тексте.
Сканирующий прибор определяет эту диагностику как прошедшую и успешную? | - | Перейти к операции 15 | Перейти к операции 2 |
| 15 | Проверьте, не установлены ли дополнительные диагностические коды неисправности. Отображены ли диагностические коды неисправности, которые не были продиагностированы? | - | Перейти к соответствующей таблице диагностических кодов неисправности | Система в норме |
Диагностический код неисправности P1392
Датчик неровной дороги G, низкий уровень сигнала
Описание схемы
Датчик неровной дороги (G) является датчиком вертикального ускорения. Измеряя вертикальное ускорение, вызванное неровностями или выбоинами в дороге, контроллер ЭСУД может определить, вызваны ли изменения в скорости вращения коленчатого вала пропуском зажигания или карданной передачей. Если датчик неровной дороги определяет неровность дороги, диагностика пропуска зажигания отключается. Выходной сигнал датчика неровной дороги в покое должен составлять 2,35-2,65 вольт (+1G). В условиях неровной дороги выходной сигнал может изменяться между 0,5 (–1G) и 4,5 вольт (+3G).
Условия установки кода неисправности
- Выходной сигнал датчика неровной дороги меньше 2%.
- Двигатель работает 10 секунд или дольше.
Действия, выполняемые при установке кода неисправности
- Контрольная лампа индикации неисправности не загорается.
- Контроллер записывает рабочие условия в момент определения неисправности. Эта информация сохраняется в буфере записей состояния и протоколах неисправностей.
- Сохраняется архив диагностических кодов неисправности.
Условия очистки кода неисправности/индикации неисправности
- Архив диагностических кодов неисправности очищается через 40 последовательных циклов нагрева без неисправностей.
- Диагностический код неисправности может быть очищен сканирующим прибором.
- Отключение питания контроллера ЭСУД более, чем на 10 секунд.
Диагностическая информация
Проверить следующее:
- Контроллер ЭСУД на слабость соединений - проверить соединения жгутов проводов на соединения клемм, слабый контакт, неисправность замков, деформированность или повреждения клемм и слабое соединение клемм с проводами.
- Повреждения жгутов - осмотреть жгут проводов на наличие повреждений. Если жгут проводов кажется исправным, обратить внимание на значение датчика неровной дороги, двигая разъемы и жгуты проводов, относящиеся к датчику. Изменения на дисплее покажут место нахождения неисправности.
Так как датчик неровной дороги использует ту же контрольную цепь 5 вольт контроллера ЭСУД, что и датчик давления кондиционера, поврежденный жгут проводов или датчик давления кондиционера могут вызвать установку диагностического кода неисправности датчика неровной дороги. См.
"Установлено несколько диагностических кодов датчика информации ЭСУД" в этом разделе.
Датчик неровной дороги дает правильные сигналы только тогда, когда он надежно и на правильном уровне закреплен на своем кронштейне.
Просмотр протоколов неисправностей после последней неудавшейся диагностической проверки поможет определить, как часто происходило условие, вызывавшее установку диагностического кода неисправности. Это поможет продиагностировать условия.
Описание проверки
Числа, приведенные ниже, относятся к номерам операции в диагностической таблице:
- Бортовая система диагностики (EOBD) предлагает мастеру выполнить основные проверки и сохранить состояние и данные неисправностей в сканирующем приборе. Это создает электронную копию данных, записанную при возникновении неисправности. Информация сохраняется в сканирующем приборе для дальнейшей обработки.
DTC P1392 - Низкий уровень сигнала датчика неровной дороги
| Шаг | Операция | Значения | Да | Нет |
| 1 | Провести проверку бортовой системы диагностики (EOBD). Проверка системы завершена? | - | Перейти к операции 2 | |
| 2 | - Выключить зажигание.
- Подключить сканирующий прибор к колодке диагностики.
- Включить зажигание, двигатель не запускать.
- Прочитать значение НЕРОВНОСТИ ДОРОГИ на сканирующем приборе.
Значение НЕРОВНОСТИ ДОРОГИ близко к установленному значению? | 0 В | Перейти к операции 4 | Перейти к операции 3 |
| 3 | - Просмотреть и записать информацию протокола неисправностей инструмента сканирования.
- Совершить поездку в условиях протокола неисправностей, как указано.
- Используя сканирующий прибор, отследить конкретную информацию по диагностическому коду неисправности Р1392.
Определяет ли сканирующий прибор, что диагностический код неисправности Р1392 не прошел? | - | Перейти к операции 4 | |
| 4 | - Выключить зажигание.
- Отсоединить электрический разъем датчика неровной дороги.
- Включить зажигание, двигатель не запускать.
- Перемкнуть вместе контрольную цепь 5 В, клемму А и сигнальную цепь датчика неровной дороги, клемму В на разъеме жгута проводов датчика неровной дороги.
- Прочитать значение датчика неровной дороги на сканирующем приборе.
Значение датчика неровной дороги близко к установленному значению? | 4,95 В | Перейти к операции 9 | Перейти к операции 5 |
| 5 | - Выключить зажигание.
- Отсоединить контроллер ЭСУД и проверить контрольную цепь 5 В на обрыв цепи или замыкание на массу и устранить неисправность при необходимости.
Закончен ли ремонт? | - | Перейти к операции 11 | Перейти к операции 6 |
| 6 | Проверить контрольную цепь 5 В на слабый контакт с контроллером ЭСУД и устранить неисправность при необходимости. Закончен ли ремонт? | - | Перейти к операции 11 | Перейти к операции 7 |
| 7 | - Выключить зажигание.
- Отсоединить контроллер ЭСУД и проверить сигнальную цепь датчика неровной дороги на наличие обрыва цепи или короткого замыкания на цепь массы датчика и отремонтировать, если необходимо.
Закончен ли ремонт? | - | Перейти к операции 11 | Перейти к операции 8 |
| 8 | Проверить сигнальную цепь датчика неровной дороги на наличие слабого контакта с контроллером ЭСУД и устранить неисправность при необходимости. Закончен ли ремонт? | - | Перейти к операции 11 | Перейти к операции 10 |
| 9 | Заменить датчик неровной дороги Закончен ли ремонт? | - | Перейти к операции 11 | - |
| 10 | - Выключить зажигание.
- Заменить контроллер ЭСУД.
Закончен ли ремонт? | - | Перейти к операции 11 | - |
| 11 | - Используя сканирующий прибор, очистить диагностические коды неисправностей.
- Запустить двигатель и дать ему поработать на холостом ходу при нормальной рабочей температуре.
- Совершить поездку для установки кодов неисправности, как это указано во вспомогательном тексте.
Сканирующий прибор определяет эту диагностику как прошедшую и успешную? | - | Перейти к операции 12 | Перейти к операции 2 |
| 12 | Проверьте, не установлены ли дополнительные диагностические коды неисправности. Отображены ли диагностические коды неисправности, которые не были продиагностированы? | - | Перейти к соответствующей таблице диагностических кодов неисправности | Система в норме |
Диагностический код неисправности P1393
Датчик неровной дороги G, высокий уровень сигнала
Описание схемы
Датчик неровной дороги (G) является датчиком вертикального ускорения. Измеряя вертикальное ускорение, вызванное неровностями или выбоинами в дороге, контроллер ЭСУД может определить, вызваны ли изменения в скорости вращения коленчатого вала пропуском зажигания или карданной передачей. Если датчик неровной дороги определяет неровность дороги, диагностика пропуска зажигания отключается. Выходной сигнал датчика неровной дороги в покое должен составлять 2,35-2,65 вольт (+1G). В условиях неровной дороги выходной сигнал может изменяться между 0,5 (–1G) и 4,5 вольт (+3G).
Условия установки кода неисправности
- Выходной сигнал датчика неровной дороги больше 98%.
- Двигатель работает 10 секунд или дольше.
Действия, выполняемые при установке кода неисправности
- Контрольная лампа индикации неисправности не загорается.
- Контроллер записывает рабочие условия в момент определения неисправности. Эта информация сохраняется в буфере записей состояния и протоколах неисправностей.
- Сохраняется архив диагностических кодов неисправности.
Условия очистки кода неисправности/индикации неисправности
- Архив диагностических кодов неисправности очищается через 40 последовательных циклов нагрева без неисправностей.
- Диагностический код неисправности может быть очищен сканирующим прибором.
- Отключение питания контроллера ЭСУД более, чем на 10 секунд.
Диагностическая информация
Проверить следующее:
- Контроллер ЭСУД на слабость соединений - проверить соединения жгутов проводов на соединения клемм, слабый контакт, неисправность замков, деформированность или повреждения клемм и слабое соединение клемм с проводами.
- Повреждения жгутов - осмотреть жгут проводов на наличие повреждений. Если жгут проводов кажется исправным, обратить внимание на значение датчика неровной дороги, двигая разъемы и жгуты проводов, относящиеся к датчику. Изменения на дисплее покажут место нахождения неисправности.
Так как датчик неровной дороги использует ту же контрольную цепь 5 вольт контроллера ЭСУД, что и датчик давления кондиционера, поврежденный жгут проводов или датчик давления кондиционера могут вызвать установку диагностического кода неисправности датчика неровной дороги. См.
"Установлено несколько диагностических кодов датчика информации ЭСУД" в этом разделе.
Датчик неровной дороги дает правильные сигналы только тогда, когда он надежно и на правильном уровне закреплен на своем кронштейне.
Просмотр протоколов неисправностей после последней неудавшейся диагностической проверки поможет определить, как часто происходило условие, вызывавшее установку диагностического кода неисправности. Это поможет продиагностировать условия.
Описание проверки
Числа, приведенные ниже, относятся к номерам операции в диагностической таблице:
- Бортовая система диагностики (EOBD) предлагает мастеру выполнить основные проверки и сохранить состояние и данные неисправностей в сканирующем приборе. Это создает электронную копию данных, записанную при возникновении неисправности. Информация сохраняется в сканирующем приборе для дальнейшей обработки.
DTC P1393 - Высокий уровень сигнала датчика вертикального ускорения
| Шаг | Операция | Значения | Да | Нет |
| 1 | Провести проверку бортовой системы диагностики (EOBD). Проверка системы завершена? | - | Перейти к операции 2 | |
| 2 | - Выключить зажигание.
- Подключить сканирующий прибор к колодке диагностики.
- Запустить двигатель и дать ему поработать на холостом ходу.
- Прочитать значение НЕРОВНОСТИ ДОРОГИ на сканирующем приборе.
Значение НЕРОВНОСТИ ДОРОГИ близко к установленному значению? | 4,5 В | Перейти к операции 4 | Перейти к операции 3 |
| 3 | - Просмотреть и записать информацию протокола неисправностей инструмента сканирования.
- Совершить поездку в условиях протокола неисправностей, как указано.
- Используя сканирующий прибор, отследить конкретную информацию по диагностическому коду неисправности Р1393.
Определяет ли сканирующий прибор, что диагностический код неисправности Р1393 не прошел? | - | Перейти к операции 4 | |
| 4 | - Выключить зажигание.
- Отсоединить электрический разъем датчика неровной дороги.
- Включить зажигание, двигатель не запускать.
- Зафиксировать значение датчика неровной дороги на сканирующем приборе.
Значение датчика неровной дороги близко к установленному значению? | 0 В | Перейти к операции 5 | Перейти к операции 6 |
| 5 | Проверить контрольной ламой соединение между клеммой С цепи массы датчика и В+. Горит ли контрольная лампа? | - | Перейти к операции 7 | Перейти к операции 9 |
| 6 | Проверить сигнальную цепь датчика неровной дороги на короткое замыкание на источник питания или на контрольную цепь 5 В и устранить неисправность при необходимости. Закончен ли ремонт? | - | Перейти к операции 12 | Перейти к операции 11 |
| 7 | Проверить слабый контакт клеммы массы датчика на электрическом разъеме датчика неровной дороги Закончен ли ремонт? | - | Перейти к операции 12 | Перейти к операции 8 |
| 8 | Проверить слабый контакт клеммы массы датчика на контроллере ЭСУД и устранить неисправность при необходимости. Закончен ли ремонт? | - | Перейти к операции 12 | Перейти к операции 10 |
| 9 | Проверить цепь массы датчика неровной дороги на обрыв цепи и восстановить при необходимости. Закончен ли ремонт? | - | Перейти к операции 12 | Перейти к операции 10 |
| 10 | - Выключить зажигание.
- Заменить контроллер ЭСУД.
Закончен ли ремонт? | - | Перейти к операции 12 | - |
| 11 | Заменить датчик неровной дороги Закончен ли ремонт? | - | Перейти к операции 12 | Перейти к операции 10 |
| 12 | - Используя сканирующий прибор, очистить диагностические коды неисправностей.
- Запустить двигатель и дать ему поработать на холостом ходу при нормальной рабочей температуре.
- Совершить поездку для установки кодов неисправности, как это указано во вспомогательном тексте.
Сканирующий прибор определяет эту диагностику как прошедшую и успешную? | - | Перейти к операции 13 | Перейти к операции 2 |
| 13 | Проверьте, не установлены ли дополнительные диагностические коды неисправности. Отображены ли диагностические коды неисправности, которые не были продиагностированы? | - | Перейти к соответствующей таблице диагностических кодов неисправности | Система в норме |
 | |  | |