Электрическая схема 2007 Epica 21. GLASS К началу документа
Epica
На предыдущую страницу На следующую страницу
Главная страница GMDE Загрузить нединамическое оглавление Загрузить динамическое оглавление Помощь



21. GLASS

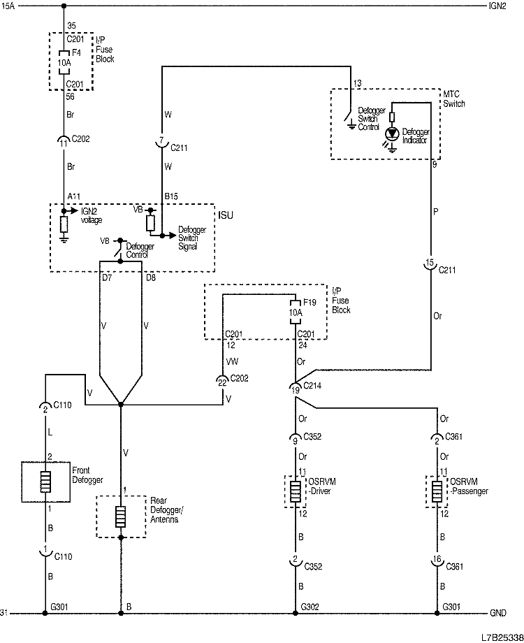
1) GLASS AND OUTSIDE REAR VIEW (OSRVM) DEFOGGER CIRCUIT

1-1) MANUAL TEMPERATURE CONTROL (MTC)

L7B25338.png
Показать иллюстрациюПеревод текста в иллюстрациях


а. ИНФОРМАЦИЯ О РАЗЪЁМЕ

№ РАЗЪЁМА
(№ И ЦВЕТ КОНТАКТА)
СОЕДИНИТЕЛЬНЫЙ ЖГУТ ПРОВОДОВ ПОЛОЖЕНИЕ РАЗЪЁМА
C110 (2 Pin, Gray) Body - Body Sub Beside wiper motor in cowl panel
C110 (4 Pin, Gray) Body - Body Sub Beside wiper motor in cowl panel
C201 (76 Pin, Black) IP - I/P fuse block I/P fuse block
C202 (23 Pin, White) IP - Body Connector box at the bottom of right A pillar
C203 (16 Pin, Yellow) IP - Body Connector box at the bottom of left A pillar
C211 (15 Pin, White) IP - A/C Behind the glove box
C214 (23 Pin, White) IP - Body Connector box at the bottom of left A pillarr
C352 (18 Pin, White) Body - Driver Door At the bottom of driver A pillar
C361 (18 Pin, Gray) Body - Passenger Door At the bottom of passenger A pillar
G301 Body On the left crossmember of front floor panel
G302 Body On the ringht crossmember of front floor panel

б. УСЛОВНОЕ ОБОЗНАЧЕНИЕ & И НАХОЖДЕНИЕ НОМЕРА КОНТАКТА

L7B1P070.png
Показать иллюстрациюПеревод текста в иллюстрациях


в. РАСПОЛОЖЕНИЕ РАЗЪЁМОВ И СОЕДИНЕНИЙ МАССЫ

L7B22005.png
Показать иллюстрациюПеревод текста в иллюстрациях


L7B22007.png
Показать иллюстрациюПеревод текста в иллюстрациях


L7B22008.png
Показать иллюстрациюПеревод текста в иллюстрациях


1-2) FULL AUTOMATIC TEMPERATURE CONTROL (FATC)

L7B25339.png
Показать иллюстрациюПеревод текста в иллюстрациях


а. ИНФОРМАЦИЯ О РАЗЪЁМЕ

№ РАЗЪЁМА
(№ И ЦВЕТ КОНТАКТА)
СОЕДИНИТЕЛЬНЫЙ ЖГУТ ПРОВОДОВ ПОЛОЖЕНИЕ РАЗЪЁМА
C110 (2 Pin, Gray) Body - Body Sub Beside wiper motor in cowl panel
C110 (4 Pin, Gray) Body - Body Sub Beside wiper motor in cowl panel
C201 (76 Pin, Black) IP - I/P fuse block I/P fuse block
C202 (23 Pin, White) IP - Body Connector box at the bottom of right A pillar
C203 (16 Pin, Yellow) IP - Body Connector box at the bottom of left A pillar
C211 (16 Pin, White) IP - A/C Behind the glove box
C214 (23 Pin, White) IP - Body Connector box at the bottom of left A pillarr
C352 (18 Pin, White) Body - Driver Door At the bottom of driver A pillar
C361 (18 Pin, Gray) Body - Passenger Door At the bottom of passenger A pillar
G301 Body On the left crossmember of front floor panel
G302 Body On the ringht crossmember of front floor panel

б. УСЛОВНОЕ ОБОЗНАЧЕНИЕ & И НАХОЖДЕНИЕ НОМЕРА КОНТАКТА

L7B1P071.png
Показать иллюстрациюПеревод текста в иллюстрациях


в. РАСПОЛОЖЕНИЕ РАЗЪЁМОВ И СОЕДИНЕНИЙ МАССЫ

L7B22005.png
Показать иллюстрациюПеревод текста в иллюстрациях


L7B22007.png
Показать иллюстрациюПеревод текста в иллюстрациях


L7B22008.png
Показать иллюстрациюПеревод текста в иллюстрациях


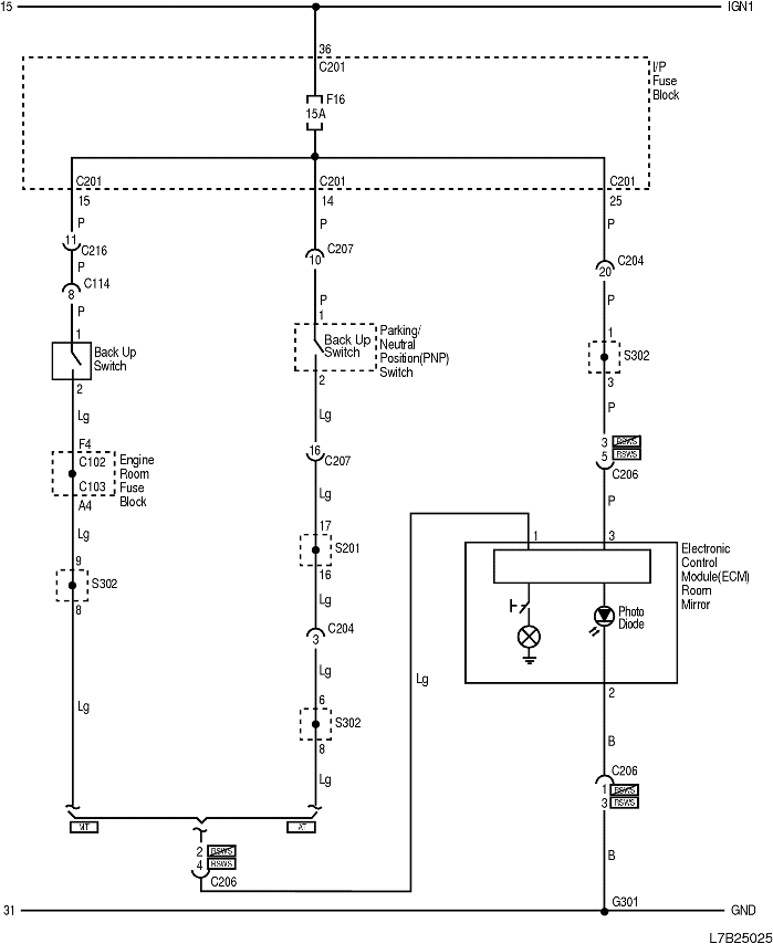
2) ROOM MIRROR CIRCUIT

L7B25025.png
Показать иллюстрациюПеревод текста в иллюстрациях


а. ИНФОРМАЦИЯ О РАЗЪЁМЕ

№ РАЗЪЁМА
(№ И ЦВЕТ КОНТАКТА)
СОЕДИНИТЕЛЬНЫЙ ЖГУТ ПРОВОДОВ ПОЛОЖЕНИЕ РАЗЪЁМА
C102 (68 Pin, Gray) Engine - Engine room fuse block Engine room fuse block
C103 (68 Pin, White) Body - Engine room fuse block Engine room fuse block
C114 (36 Pin, Black) Engine Extension - Engine Behind engine room fuse block
C201 (76 Pin, Black) IP - I/P fuse block I/P fuse block
C204 (22 Pin, White) IP - Body Connector box at the bottom of right A pillar
C206 (10 Pin, White) Roof - Body Near the center of driver A pillar
C206 (18 Pin, White) Roof - Body Near the center of driver A pillar
C207 (22 Pin, White) IP - TCM Behind drver's knee bolster
C216 (20 Pin, White) Engine - IP Near the Connector box at the bottom of left A pillar
G301 Body On the left crossmember of front floor panel

б. УСЛОВНОЕ ОБОЗНАЧЕНИЕ & И НАХОЖДЕНИЕ НОМЕРА КОНТАКТА

L7B1P072.png
Показать иллюстрациюПеревод текста в иллюстрациях


в. РАСПОЛОЖЕНИЕ РАЗЪЁМОВ И СОЕДИНЕНИЙ МАССЫ

L7B12017.png
Показать иллюстрациюПеревод текста в иллюстрациях


г. КОНТАКТНАЯ КОЛОДКА

S201

L7B2S101.png
Показать иллюстрациюПеревод текста в иллюстрациях


S302

L7B2S003.png
Показать иллюстрациюПеревод текста в иллюстрациях


На предыдущую страницу На следующую страницу


Главная страница сайта